中化国际不断优化组织架构,为ESG治理提供组织支撑,同时积极学习研究国内外最新 ESG标准,提升员工ESG治理意识,响应外部可持续发展倡议,与多方携手共同打造与企业可持续发展相适应的责任竞争力。
ESG管治架构
中化国际自2020年以来,已逐步建立“董事会-可持续发展委员会-可持续发展执行委员会-五个专业分委会”的ESG管治架构。
董事会是公司可持续发展的最高决策和监管机构,负责拟定可持续发展目标和规划,领导决策ESG 各项工作,定期监督、检讨目标完成情况并提出改进建议,管理人员不当行为,避免出现争议性违纪事件。
公司董事会层面设立可持续发展委员会,负责可持续发展议题管理、ESG相关工作推进;审核与风险委员会负责评估ESG相关事宜对公司业务模式的潜在风险。两个委员会相互独立又互为补充,确保可持续发展工作的有序推进。
公司在经营层层面设立可持续发展执行委员会及可持续治理、健康安全环保、低碳发展、劳工人权、可持续供应链五个专业分委会,承担各自领域可持续发展工作。

ESG 风险识别
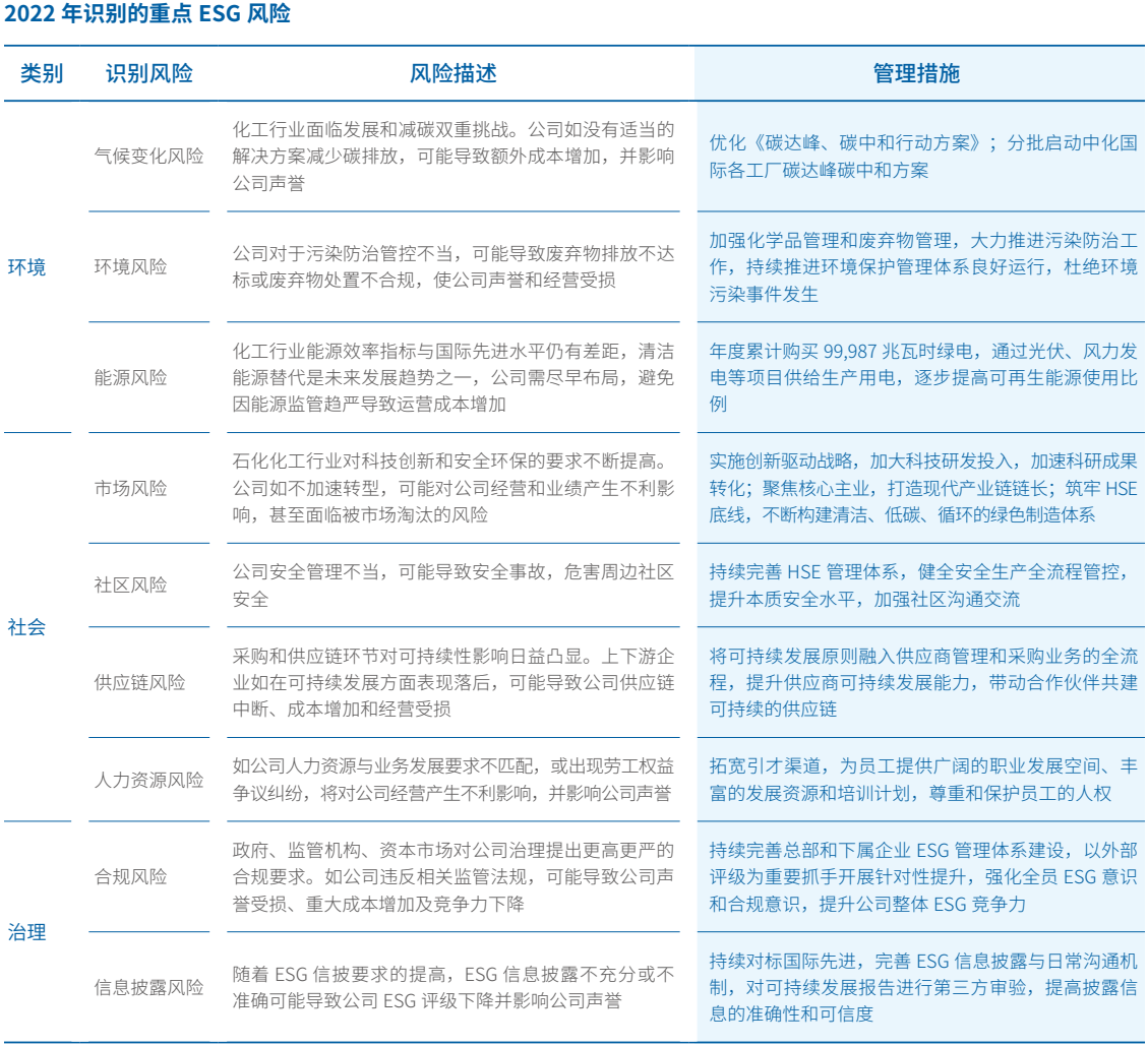
公司将ESG 风险识别纳入常态化风险管理体系,由董事会全面负责ESG 风险的决策和监管。董事会下设审计与风险委员会,负责评估ESG 风险对公司营运及财务等范畴的影响,监督风险管理体系运行的有效性。公司持续关注政策方针、环境风险、社会变化等时代背景下的ESG 风险,系统性识别风险因素,并制定针对性管理措施,以有效管控和规避风险带来的业务和营运影响。
中化国际及其控股子公司响应的可持续发展相关倡议或目标
中化国际积极参与响应业务所在地政府、行业、国内与国际社会发起的各类可持续发展倡议,通过深入践行企业社会责任,为全人类可持续发展贡献力量。
- 责任关怀(Responsible Care)
- 国际商会可持续发展商务宪章(ICC Business Charter for Sustainable Development)
- 联合国全球契约(United Nations Global Compact)
- 联合国可持续发展目标(Sustainable Development Goals)
- TfS倡议(Together for Sustainability)
- 加泰罗尼亚气候变化办公室(The Catalan Office for Climate Change)
- 洁净行动(Operation Clean Sweep)
- 金蜜蜂全球CSR2030 倡议
*响应的各项倡议由子公司自行设立承诺目标及行动计划